Role, date:

Senior UX UI Designer
Aug 2020 - Jan 2021

The outcome:

- Reduced churn
- Reduced customer support tickets
- Reduced time on task by 50%
- Improved NPS from 49 to 54

The business

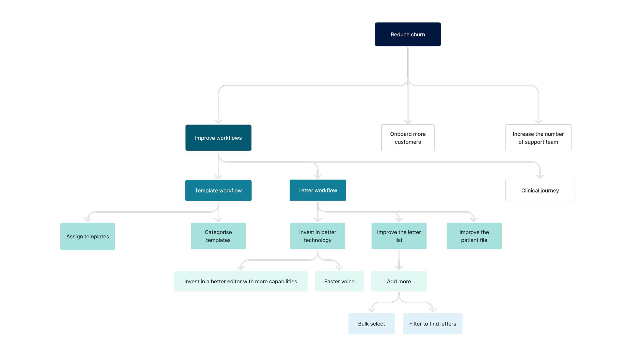
Clinic to Cloud has 3500 clinics using their software. The company objective was to reduce churn. The team identified an opportunity which was improving the letters workflow.

Which workflows can we enhance to reduce churn?

OPPORTUNITY TREE

 

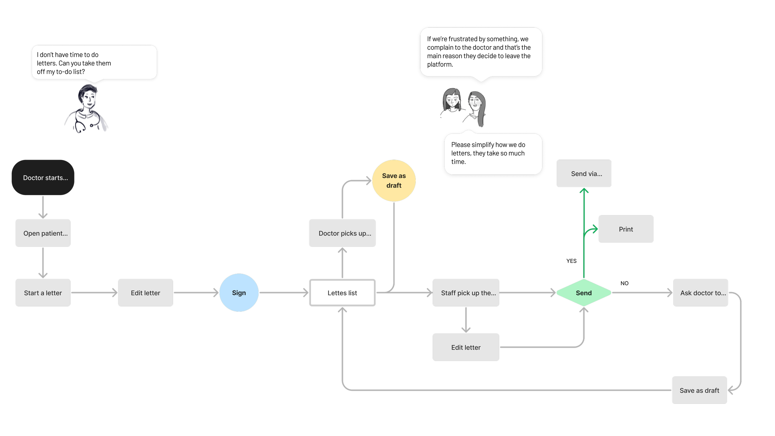
For medical professionals every second counts! The CEO

We have many different types of users such as specialists, admin, typist and practitioners. I interviewed 15 medical professionals and their staff to understand their workflows. It took about 10 minutes for each letter and on average they had about 100 letters per day.

USERFLOW

Current Solution Analysis

Customer Journey Map

Creating a user journey map that reflects the insights and opportunities helped me build transparency and trust with others. Achieving alignment was much easier.

Co-creation through workshops

Who are we designing for?

The platform was designed for specialists specifically gynaecologists.

 

The roadmap

Getting early feedback

 

Online component library

Looking at different parts of the software such as specialist portal, patient portal and GP portal I still had unique icons, elements and components to create for my own project. To make sure everyone is across them, I presented them to the team and then added them to the online Design System.

Components.png

Learnings & Highlights

I learned a lot working on this project. What made me succeed was keeping the doer attitude and proactive approach towards adding value with every single interaction.

  • Because we had the component library, the team went away building some of the key workflows to test and iterate.